Clostridioides difficile-infektion – statistik
Statistik över sjukdomsfall av clostridioides difficile-infektion sammanställs i en årsrapport.
Statistiken grundar sig på den region där första anmälan av sjukdomen rapporteras och där första fallet skapas. Variabeln som används är statistikgrundande smittskyddsenhet.
Sjukdomen är inte anmälningspliktig i Sverige.
Sjukdomsinformation
Clostridioides difficile 2023
Sammanfattning och bedömning
Under 2023 rapporterades 6 355 nya fall av Clostridioides difficile (C. difficile) motsvarande en incidens av 60 fall per 100 000 invånare, vilket är en minskning jämfört med 2022 (65 fall per 100 000 invånare). Enligt den europeiska falldefinitionen av C. difficile betraktas ett fall som nytt om minst åtta veckor har förflutit sedan föregående positivt prov, i annat fall räknas det som pågående sjukdomsepisod eller recidiv (återfall). Justering av data har gjorts för ett laboratorium som rapporterat samtliga fall och för ett som saknar data för vissa veckor. Där har dels recidivfrekvens för de senaste åren använts och medelvärdet för rapporterade veckor använts för att räkna antalet nya fall. Medianåldern var 74 år för fall med ålder. Liksom tidigare rapporterades ungefär lika många män (48 procent) som kvinnor (52 procent) med C. difficile. Majoriteten av fallen (74 procent) var liksom tidigare 60 år och äldre. Som tidigare år förelåg stora skillnader i antalet rapporterade nya fall mellan regionerna (spridning 30–108 fall per 100 000 invånare; figur 1). Största ökningen i incidens 2023 jämfört med 2019–2021 återfanns i Halland (35 procent) följt av Södermanland (24 procent) och Västernorrland (19 procent). C. difficile är inte anmälningspliktig enligt smittskyddslagen utan övervakas genom frivillig laboratorierapportering.
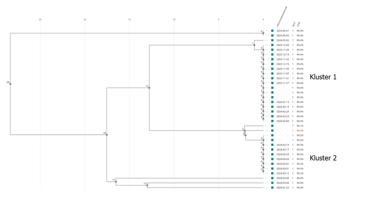
Under 2023 typades isolat insamlade från 25 av 26 laboratorier under veckorna 39–40 (n=227) med helgenomssekvensering. Totalt identifierades 48 sekvenstyper (ST) och de 20 vanligaste typerna utgjorde drygt 78 procent av samtliga isolat jämfört med 86 procent under 2022. Diversiteten ökade därmed något 2023 jämfört med 2022 (Simpsons index 0,961 under 2023 jämfört med 0,947 under 2022). Den vanligaste typen var ST2, som innefattar bland annat ribotyperna 014, 020 och 220, följt av ST11 som innefattar ribotyp 078/045 (figur 2 och tabell 1). Antalet isolat med sekvenstyp ST1 som motsvarar den utbrottsbenägna ribotypen 027 ökade och två separata kluster identifierades, ett i region Västernorrland och ett i region Stockholm. Sekvenstyp ST17 (ribotyp 018) minskade under 2023.
Historiskt har typer med moxifloxacinresistens varit associerade med utbrott (genetisk markör gyrA_T82I) och för 2023 hittades denna markör för typerna ST1 (PCR ribotyp 027; n=9), ST11 (PCR ribotyp 078/045; n=3), ST3 (PCR ribotyp 001/009/072/115; n=2), ST42 (PCR ribotyp 106/118/174; n=1) samt ST37 (PCR ribotyp 017, n=1).
Sammantaget rapporterades något färre fall av C. difficile i Sverige under 2023 jämfört med 2022 men incidensen var stabil jämfört med perioden 2020–2022 (incidens 61). Två kluster av ST1/PCR ribotyp 027 identifierades, vilket innebär misstanke om utbrott.
Figur 1. Incidensen av nya fall av C. difficile per region under 2023 samt medelvärde för åren 2020–2022.

Figur 2. Fördelning av sekvenstyper (ST) hos C. difficile-isolat under 2023 (n=227) jämfört med 2022 (n=277).

| Sekvenstyp | Associerade PCR ribotyper | Dominerande HMW-profiler | Toxingener |
|---|---|---|---|
| 2 | 020/014/076/220 | 14 | A+B+ |
| 11 | 078/045 | 16, 13 | B+Binär+ |
| 5 | 023/063 | 5 | A+B+Binär+ |
| 6 | 005/570 | 5, 35 | A+B+ |
| 3 | 001/009/072/115 | 1 | A+B+ |
| 16 | 029/050 | 13, 5 | A+B+ |
| 36 | 011/103 | 10, 1 | A+B+ |
| 8 | 002/159 | 2 | A+B+ |
| 55 | 070 | 3 | A+B+ |
| 1 | 027 | 24 | A+B+Binär+ |
| 14 | 014 | 11 | A+B+ |
| 17 | 018 | 11 | A+B+ |